{{ 'fb_in_app_browser_popup.desc' | translate }} {{ 'fb_in_app_browser_popup.copy_link' | translate }}
{{ 'in_app_browser_popup.desc' | translate }}
★商品標題只要沒有寫電子票券皆為”紙本”票,需寄送喔★
雙12購物季🎉 12/1-12/31 全站消費滿1212 郵寄掛號免運
{{ childProduct.title_translations | translateModel }}
{{ getChildVariationShorthand(childProduct.child_variation) }}
{{ getSelectedItemDetail(selectedChildProduct, item).childProductName }} x {{ selectedChildProduct.quantity || 1 }}
{{ getSelectedItemDetail(selectedChildProduct, item).childVariationName }}
玩台灣最全面的交通套票!7日內彈性使用台鐵與在地交通,輕鬆規劃行程!
商品存貨不足,未能加入購物車
您所填寫的商品數量超過庫存
{{'products.quick_cart.out_of_number_hint'| translate}}
{{'product.preorder_limit.hint'| translate}}
每筆訂單限購 {{ product.max_order_quantity }} 件
現庫存只剩下 {{ quantityOfStock }} 件
此電子票券,並非即買即用,票券email時間,僅於上班日週一到週五9:00~17:00。
若為假日訂購,需待上班時間作業,不便之處,敬請見諒,若有問題可透過官方Line@聯繫客服喔!
★若訂單狀態已跳至「已發貨」,請至電子信箱確認是否有收到信件,如沒有收到信件可以至垃圾信件查看★



▲台北捷運:暢遊市區最便利的方式,熱門景點輕鬆到達!

▲台灣好行:輕鬆串連車站與景點,玩得深入又省力!

▲也可選擇格上租車、Uber計程車抵用券,行程移動更彈性!

購物優惠
至昇恆昌內湖旗艦店四樓客服櫃檯,出示專屬頁面Qrcode,享最高85折優惠及款待好禮大方送!
【中華民國國籍旅客】
購物享最高85折
贈送Uber乘車金80元
免費兌換eSIM 1GB
憑不限金額的提貨券即可獲得威士忌咖啡乙份
消費滿 NT$10,000,即可兌換好禮
更多優惠詳情請點我前往官網
https://www.everrich-group.com/page/outbound?utm_source=bus&utm_medium=post&utm_campaign=&agency=HFE01251



更多詳細內容,請參考:
台鐵經典版:https://twpass.tw/TR
台鐵景點版:https://twpass.tw/TR-Attractiontickets
亮點EasyGO:https://twpass.tw/TR-Easygo

Taiwan PASS
使用需下載APP:本套票商品需透過Taiwan PASS APP兌換及使用,請點此下載。
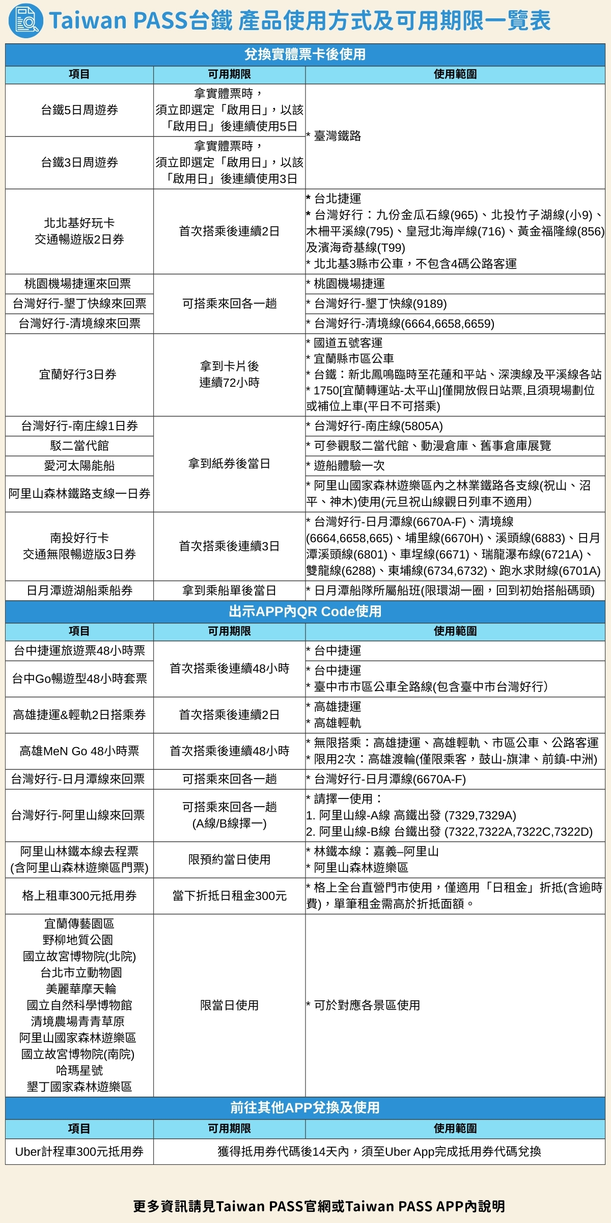
相關效期說明(按操作先後順序條列):
開通方案:需於購買套票後1年內,至APP輸入「訂單憑證中85開頭序號」完成方案開通。 例如:2025/1/1購買景點版方案,需於2026/1/1前至APP完成方案開通(APP畫面顯示上方卡片+下方商品分類列表)
方案可用期限(為方便旅客提早規劃行程,依首個兌換商品為「台鐵」與否,方案可用期間不同):
➀ 首個兌換商品為「台鐵周遊券」實體票卡 旅客取得台鐵周遊劵實體票卡後,須在30天內至少再使用(搭乘、入場或兌換實體票卡)1個非主要交通分類商品,經此之後,剩餘商品都需在7天內使用完畢。 例如:2025/1/3至台鐵66個指定櫃臺兌換「台鐵周遊券」實體票卡,2025/2/2前需至雄獅旅遊-台北站前門市,出示APP內QRcode兌換實體卡片後,經此之後,其餘商品最晚需於2025/2/9至現場搭乘、入場或兌換實體票卡。
➁ 首個兌換商品不是台鐵周遊券實體票卡 經首次使用(搭乘、入場或兌換實體票卡)後,剩餘商品請於7天內(含首次使用當天)至現場使用完畢。 例如:首個商品選定「北北基好玩卡|交通暢遊版2日券」,2025/1/3至雄獅旅遊-台北站前門市,出示APP內QRcode兌換實體卡片後,其餘商品最晚需於2025/1/9至現場搭乘、入場或兌換實體票卡。
各景點營業時間或乘車相關資訊(如班次異動、班次時間等),請以各官網說明與公告為主。 如遇不可抗力之因素(包含但不限於颱風、地震、豪雨等天災),考量民眾安全,主辦單位得辦理延期或取消活動,並提前公告及聯繫,有未盡事宜,主辦單位保留修改、終止、變更活動內容細節之權利。
各實體票卡兌換地點
台鐵周遊券 請至全台66個站點(如下)擇一兌換。
● 北部(基隆—新竹) 基隆、七堵、汐止、汐科、南港、松山、台北、萬華、板橋、樹林、鶯歌、桃園、中壢、楊梅、湖口、竹北、新竹
● 中部(苗栗—彰化) 竹南、後龍、通霄、苑里、大甲、沙鹿、苗栗、三義、豐原、台中、新烏日、彰化、員林、田中、二水
● 南部(雲林—枋寮) 斗六、斗南、民雄、嘉義、新營、隆田、善化、永康、台南、岡山、楠梓、新左營、高雄、鳳山、屏東、潮州、枋寮
● 東部(宜蘭—台東) 礁溪、頭城、福隆、羅東、宜蘭、瑞芳、花蓮、新城、壽豐、鳳林、光復、瑞穗、玉里、池上、關山、台東
北北基好玩卡|交通暢遊版2日券
1. 雄獅旅遊-桃園機場第一航廈入境大廳 地點:桃園機場第一航廈入境大廳1樓櫃台 營業時間:週一~週五 8:00~17:00 電話:03-2756-169
2. 雄獅旅遊-桃園機場第二航廈入境大廳 地點:桃園機場第二航廈入境大廳1樓櫃台,近北會面點 營業時間:週一~週五 8:00~17:00 電話:03-2756-168
3. 雄獅旅遊-台北站前門市 地點:台北火車站售票大廳內,近北二門 營業時間:週一~週五 06:00~19:00、週六~週日06:00~19:00 電話:02-2314-1880
4. 游客邦-桃園機場第一航廈接機大廳 地點:桃園機場第一航廈接機大廳1號櫃檯,近南會面點 營業時間:週一~週日 04:30~23:00 電話:03-399-2378
5. 游客邦-桃園機場第二航廈接機大廳 地點:桃園機場第二航廈接機大廳1號櫃檯,近北會面點 營業時間:週一~週日 04:30~23:00 電話:03-399-2378
桃園機場捷運|來回票
1. 桃園捷運A1台北車站(地下一樓)1號詢問處
地址:台北市中正區鄭州路8號
營業時間:依桃園捷運營業時間為主
電話:03-286-8789
2.桃園捷運A12機場第一航廈站詢問處
地址:桃園市大園區航站南路17之1號地下1層(詢問處:大廳層)
營業時間:依桃園捷運營業時間為主
電話:03-286-8789
3.桃園捷運A13機場第二航廈站詢問處
地址:桃園市大園區航站南路9之1號地下2層 (詢問處:大廳層近出口1)
營業時間:依桃園捷運營業時間為主 電話:03-286-8789
台中捷運旅遊票|48小時票
1.南投客運-高鐵台中站 (位置:高鐵站區1樓第五出口 服務櫃台)
營業時間:07:30-18:00
電話:04-36018665
台灣好行-清境線來回票
1.南投客運-台中干城站
地址:台中市雙十路一段35-8號
營業時間:06:00-22:00
電話:(04)22256418
2.南投客運-高鐵台中站的南投客運站櫃檯(高鐵站區1樓第五出口服務櫃台)
地址:台中市烏日區站區二路8號
營業時間:07:30-18:00 (兌換時間至17:30截止)
電話:(04)36018665
台灣好行-墾丁快線來回票
1.墾丁快線服務台-高鐵左營站2號出口
地址:高雄市左營區高鐵路107號
營業時間:07:45-19:30
電話:07-8625388
宜蘭好行3日券
1.葛瑪蘭客運1樓 13、14、15號售票櫃台-台北轉運站
地址:台北市大同區市民大道一段209號1樓
營業時間:07:00-23:00
台灣好行-南庄線1日券
1. 自助取票機站-苗栗頭份總站櫃台
地址:苗栗縣頭份市中正路206號
營業時間:08:00-17:00
電話:(037) 662111
2. 自助取票機站-竹南火車站旅服中心
地址:苗栗縣竹南鎮中山路166號2樓
營業時間:08:30-12:00;12:30-17:00
電話:(037) 462941
南投好行卡-交通無限暢遊版3日券
1.南投客運-高鐵台中站的南投客運站櫃檯(高鐵站區1樓第五出口服務櫃台)
地址:台中市烏日區站區二路8號
營業時間:07:30-18:00 (兌換時間至17:30截止)
電話:(04)36018665
日月潭遊湖船乘船券
1.碼頭團隊水社兌換處
地址:魚池鄉名勝街11號
2.魚池鄉農會禮品部-伊達邵遊客中心1樓
地址:南投縣魚池鄉日月村文化街127號1樓
駁二當代館
1.C5服務台-駁二藝術特區
地址:高雄市鹽埕區大勇路1號
營業時間 : 週一至週四:10:00 - 18:00 週五至週日:10:00 - 20:00(如遇國定假日,照常開館)。
2.C7舊事倉庫服務台-駁二藝術特區
地址:高雄市鹽埕區大義街2號C7
營業時間 : 週一至週四:10:00 - 18:00 週五至週日:10:00 - 20:00(如遇國定假日,照常開館)。
愛河太陽能船
1.愛之船國賓站 地址:高雄市前金區河東路178號對面
營業時間 : 每天 15:00-22:00 (最後入場時間:21:50)
電話:(07)335-9909【上午08:00~下午18:00】;電話:(07)281-1313【下午18:00~下午22:30】