{{ 'fb_in_app_browser_popup.desc' | translate }} {{ 'fb_in_app_browser_popup.copy_link' | translate }}
{{ 'in_app_browser_popup.desc' | translate }}
{{ childProduct.title_translations | translateModel }}
{{ getChildVariationShorthand(childProduct.child_variation) }}
{{ getSelectedItemDetail(selectedChildProduct, item).childProductName }} x {{ selectedChildProduct.quantity || 1 }}
{{ getSelectedItemDetail(selectedChildProduct, item).childVariationName }}
★ 期限至2027/04/01
海外旅客玩台灣,最全面的交通套票!7日內彈性使用台灣高鐵、捷運與台灣好行,輕松規劃行程!
商品存貨不足,未能加入購物車
您所填寫的商品數量超過庫存
{{'products.quick_cart.out_of_number_hint'| translate}}
{{'product.preorder_limit.hint'| translate}}
每筆訂單限購 {{ product.max_order_quantity }} 件
現庫存只剩下 {{ quantityOfStock }} 件
此電子票券,並非即買即用,票券email時間,僅於上班日週一到週五9:00~17:00。
若為假日訂購,需待上班時間作業,不便之處,敬請見諒,若有問題可透過官方Line@聯繫客服喔!
★若訂單狀態已跳至「已發貨」,請至電子信箱確認是否有收到信件,如沒有收到信件可以至垃圾信件查看★
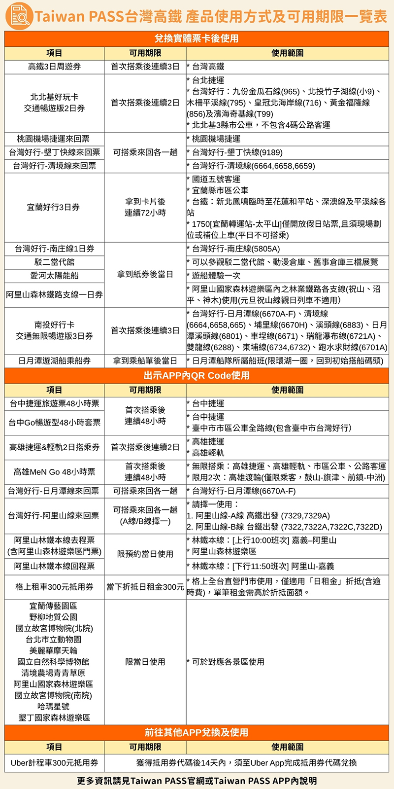
Taiwan PASS 為交通部觀光署發行的交通套票,涵蓋高鐵、捷運、台灣好行等主要交通工具,一套搞定全台移動,讓海外旅客自由行更輕鬆便利!
Taiwan PASS 需透過專屬APP使用,詳見官網: https://twpass.tw/
因適用項目眾多,詳細清單可見下列網址或於APP開通方案後查看可選項目:
高鐵版 https://twpass.funpass.app/HSR


▲台灣高鐵:南北移動快又穩,旅程更省時輕鬆!

▲台北捷運:暢遊市區最便利的方式,熱門景點輕鬆到達!

▲台灣好行:輕鬆串連車站與景點,玩得深入又省力!

昇恆昌內湖旗艦店購物優惠
【僅限非中華民國國籍旅客】
購物享最高85折
贈送Uber乘車金100元
免費兌換eSIM 1GB
HOME GARDEN
用餐9折優惠
豐富體驗活動
1張觀光巴士旅遊車票
優惠詳情以官網為主: https://www.everrich-group.com/page/inbound?lang=zh_TW&agency=HFE60988



更多詳細內容,請參考:
高鐵經典版: https://twpass.tw/HSR
高鐵景點版: https://twpass.tw/HSR-Attractiontickets

Taiwan PASS
購買身份限制: 本套票商品僅限短期來台外籍旅客購買使用。
12歲(含)以上,請購買成人票。
6-11歲,請購買兒童票,未滿6歲且不佔位者無須購票,如需使用座位,請購買兒童票。
使用需下載APP:本套票商品需透過Taiwan PASS APP兌換及使用,請點此下載。
相關效期說明(按操作先後順序條列):
開通方案:需於購買套票後1年內,至APP輸入「訂單憑證中85開頭序號」完成方案開通。
例如:2026/1/1購買高鐵版方案,需於2027/1/1前至APP完成方案開通(APP畫面顯示上方卡片+下方商品分類列表) 方案可用期限:任一商品經首次使用(搭乘、入場或兌換實體票卡)後,其餘商品請於7日內(含首次使用當日)至現場用畢。
例如:首個商品選定「北北基好玩卡|交通暢遊版2日券」,2026/1/3至桃園機場第一航廈游客邦櫃臺,出示APP內QRcode兌換實體卡片後,其餘商品最晚需於2026/1/9至現場搭乘、入場或兌換實體票卡。
※實際方案可用期限,可查看「旅遊計畫日」:首個商品使用後或部分商品獲得電子憑證後,系統將自動更新效期,無法再自行變更,例如:高鐵三日周遊券、高雄捷運+輕軌二日搭乘券。
各景點營業時間或乘車相關資訊(如班次異動、班次時間等),請以各官網說明與公告為主。
如遇不可抗力之因素(包含但不限於颱風、地震、豪雨等天災),考量民眾安全,主辦單位得辦理延期或取消活動,並提前公告及聯繫,有未盡事宜,主辦單位保留修改、終止、變更活動內容細節之權利。
高鐵3日周遊券
高鐵乘車券自開票日起算89天內需完成車票兌換與搭乘, 承上,可預訂29天內(含乘車當日)至發車前1小時為止之車次。
於APP內點選 [取得票券] 領取電子序號後,請至 [台灣高鐵官網] 預約搭乘班次。
※不論線上預約,還是至現場售票櫃臺預約,僅開放領取電子序號「隔一日」之高鐵班次供預約,例如:2026/1/5領取電子序號,可至高鐵官網預約自2026/1/6起之班次。
凡至高鐵站售票窗口兌換出實體票本及車票後,將無法再次使用官網系統訂票或修改班次,如有任何疑問,請至高鐵車站售票窗口詢問更改。
車站資訊可至台灣高鐵官網查詢。
列車遲延、運行中斷、列車取消或冷氣故障等特殊狀況時,恕不受理賠償,亦不展延有效期限。
傷病致旅客停止旅行恕不受理賠償,亦不展延有效期限。
天候因素致旅客停止旅行(如颱風警報)恕不受理賠償,亦不展延有效期限。
各實體票卡兌換地點
北北基好玩卡|交通暢遊版2日券
1. 雄獅旅遊-桃園機場第一航廈入境大廳 地點:桃園機場第一航廈入境大廳1樓櫃台 營業時間:週一~週五 8:00~17:00 電話:03-2756-169
2. 雄獅旅遊-桃園機場第二航廈入境大廳 地點:桃園機場第二航廈入境大廳1樓櫃台,近北會面點 營業時間:週一~週五 8:00~17:00 電話:03-2756-168
3. 雄獅旅遊-台北站前門市 地點:台北火車站售票大廳內,近北二門 營業時間:週一~週五 06:00~19:00、週六~週日06:00~19:00 電話:02-2314-1880
4. 游客邦-桃園機場第一航廈接機大廳 地點:桃園機場第一航廈接機大廳1號櫃檯,近南會面點 營業時間:週一~週日 04:30~23:00 電話:03-399-2378
5. 游客邦-桃園機場第二航廈接機大廳 地點:桃園機場第二航廈接機大廳1號櫃檯,近北會面點 營業時間:週一~週日 04:30~23:00 電話:03-399-2378
桃園機場捷運|來回票
1. 桃園捷運A1台北車站(地下一樓)1號詢問處 地址:台北市中正區鄭州路8號 營業時間:依桃園捷運營業時間為主 電話:03-286-8789
2.桃園捷運A12機場第一航廈站詢問處 地址:桃園市大園區航站南路17之1號地下1層(詢問處:大廳層) 營業時間:依桃園捷運營業時間為主 電話:03-286-8789
3.桃園捷運A13機場第二航廈站詢問處 地址:桃園市大園區航站南路9之1號地下2層 (詢問處:大廳層近出口1) 營業時間:依桃園捷運營業時間為主 電話:03-286-8789
台灣好行-清境線來回票
1.南投客運-台中干城站 地址:台中市雙十路一段35-8號 營業時間:06:00-22:00 電話:(04)22256418
2.南投客運-高鐵台中站的南投客運站櫃檯(高鐵站區1樓第五出口服務櫃台) 地址:台中市烏日區站區二路8號 營業時間:07:30-18:00 (兌換時間至17:30截止) 電話:(04)36018665
台灣好行-墾丁快線來回票
1.墾丁快線服務台-高鐵左營站2號出口 地址:高雄市左營區高鐵路107號 營業時間:07:45-19:30 電話:07-8625388
宜蘭好行3日券
1.葛瑪蘭客運1樓 13、14、15號售票櫃台-台北轉運站 地址:台北市大同區市民大道一段209號1樓 營業時間:07:00-23:00
台灣好行-南庄線1日券
1. 自助取票機站-苗栗頭份總站櫃台 地址:苗栗縣頭份市中正路206號 營業時間:08:00-17:00 電話:(037) 662111
2. 自助取票機站-竹南火車站旅服中心 地址:苗栗縣竹南鎮中山路166號2樓 營業時間:08:30-12:00;12:30-17:00 電話:(037) 462941
南投好行卡-交通無限暢遊版3日券
1.南投客運-高鐵台中站的南投客運站櫃檯(高鐵站區1樓第五出口服務櫃台) 地址:台中市烏日區站區二路8號 營業時間:07:30-18:00 (兌換時間至17:30截止) 電話:(04)36018665
日月潭遊湖船乘船券
1.碼頭團隊水社兌換處 地址:魚池鄉名勝街11號 2.魚池鄉農會禮品部-伊達邵遊客中心1樓 地址:南投縣魚池鄉日月村文化街127號1樓
駁二當代館
1.C5服務台-駁二藝術特區 地址:高雄市鹽埕區大勇路1號 營業時間 : 週一至週四:10:00 - 18:00 週五至週日:10:00 - 20:00(如遇國定假日,照常開館)。
2.C7舊事倉庫服務台-駁二藝術特區 地址:高雄市鹽埕區大義街2號C7 營業時間 : 週一至週四:10:00 - 18:00 週五至週日:10:00 - 20:00(如遇國定假日,照常開館)。
愛河太陽能船
1.愛之船國賓站 地址:高雄市前金區河東路178號對面 營業時間 : 每天 15:00-22:00 (最後入場時間:21:50) 電話:(07)335-9909【上午08:00~下午18:00】;電話:(07)281-1313【下午18:00~下午22:30】